製品概要
Product Overview
電気式床暖房システム「ひなたごこち」は、和紙とカーボンを組み合わせた当社の特許技術「CJP(カーボン・ジャパニーズ・ペーパー)」を熱源とした厚さ0.4mmの遠赤外線輻射シートヒーターを用いています。
即座に即座かつ均一に発熱し、遠赤外線を効率よく室内に放射する電気式床暖房システムです。
施工説明書のダウンロード

特徴
Feature
一般的な電気式床暖房は温水管を曲げて敷き詰めるため管と管のすきまに温度のムラができてしまいますが、「ひなたごこち」は面でムラなく暖めるとともに、遠赤外線の効果で部屋全体を暖めます。

主な用途
Main Applications
住宅床暖房

T様邸(目黒区)
公共施設床暖房

T幼稚園様(東京都)
融雪システム

K様邸・駐車場(北海道)
図面
Drawing

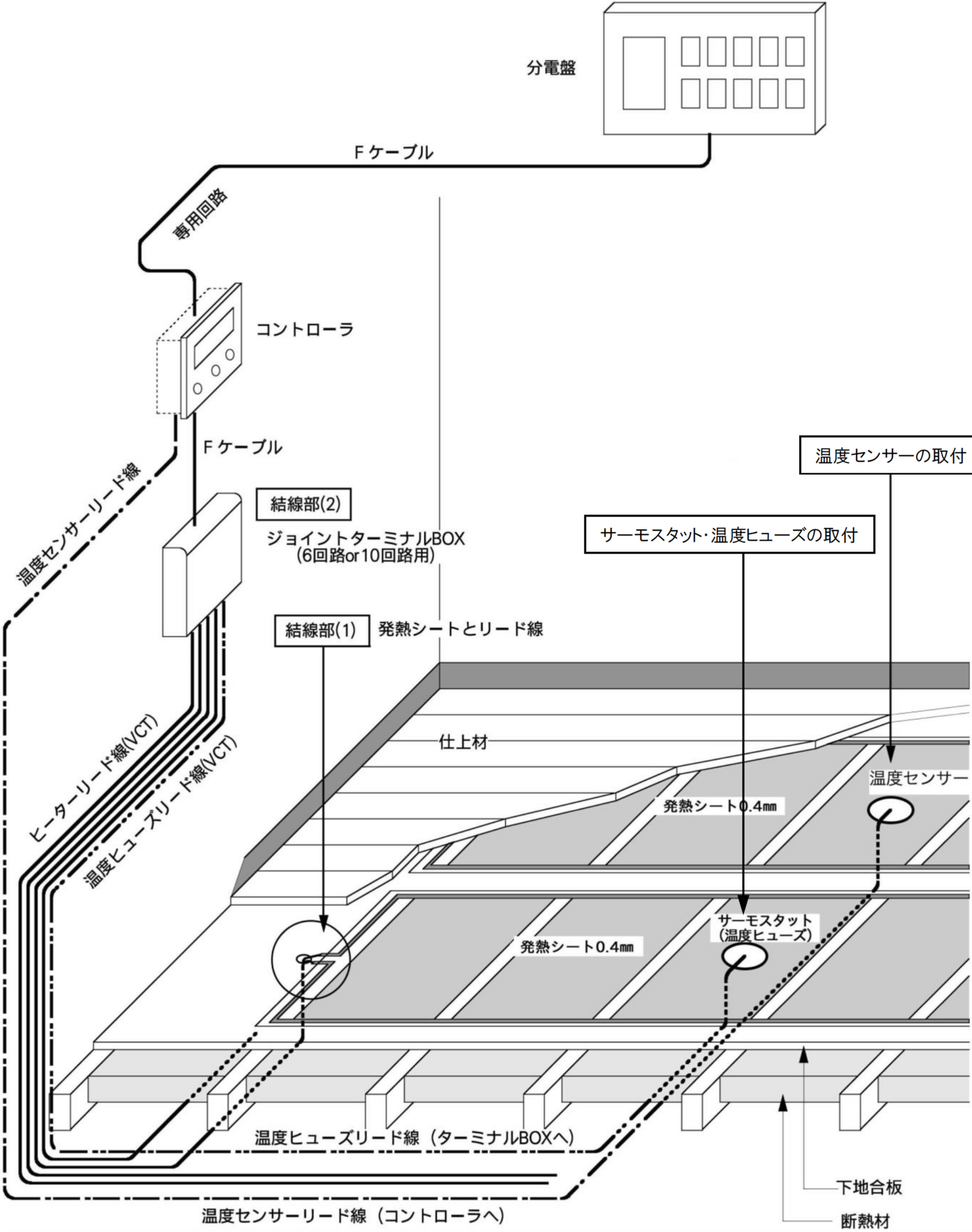
- 電源は交流 100V もしくは単相交流 200V です。
- 結線部(1)はファストン端子圧着接続。結線部(2)は製品添付の絶縁被覆付き丸端子圧着後、ネジにより端子結線してください。結線は必ず、結線図にしたがってください。
- 温度センサーやサーモスタットは、必ずヒーターに接触するように埋設施工してください。サーモスタット・温度ヒューズを使用する場合は、法令で定められた数量を施工するようにしてください。
仕様
Specification
床暖房ヒーター

コントローラー
